Задача 10

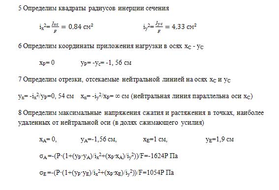
Условие задачи : Определить допускаемую нагрузку на колонну, при приложении усилия в точке А. Допускаемое напряжение на сжатие [σc]=140МПа, на растяжение [σp]=22 МПа. Геометрические размеры: а=4см, в=2 см.

Задача 10

Задача 10

Задача 10



Разработка и продвижение сайта SELENA-INFO