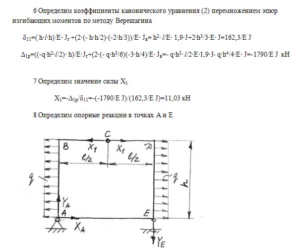
Условие задачи: Построить эпюры поперечных сил, изгибающих и крутяших моментов для статически неопределимой рамы при заданом нагружении. Если известны характеристики сечений: Jв=J, Jг=к•J; к=1,9; геометрические размеры: h=5 м, l=6 м; распределенная нагрузка: q= 9 кН/м .






