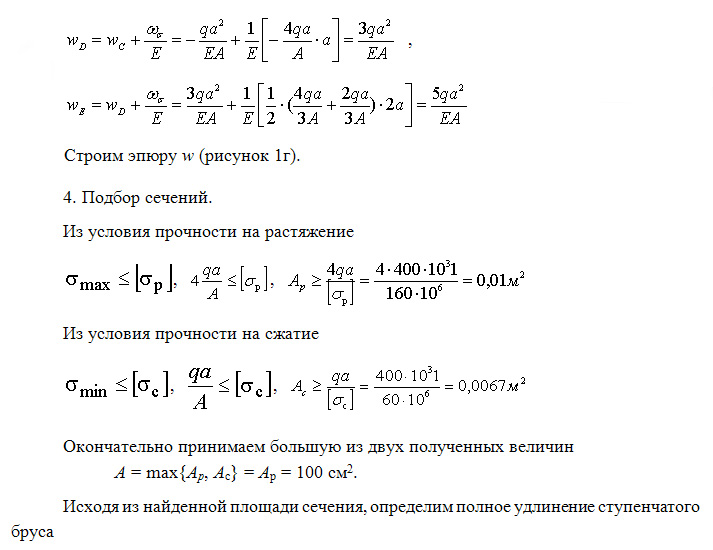
Для ступенчатого стержня, при осевых нагрузках F1=[сигма]1qa,  F2=[сигма]2qa и q требуется:
1. Вычертить в масштабе расчетную схему стержня.
2. Определить реактивную осевую силу в опорном сечении.
3. Определить продольные силы Nz, нормальные напряжения [сигма]z и перемещения в характерных точках и построить их эпюры.
4. Определить опасное сечение и подобрать необходимую площадь А, стержня из условия прочности на растяжение или сжатие.





[attachment=2]