Условие задачи: Для ступенчатого стержня при осевых нагрузках F1=4qa, F2=4qa и q=96 кН/м требуется:
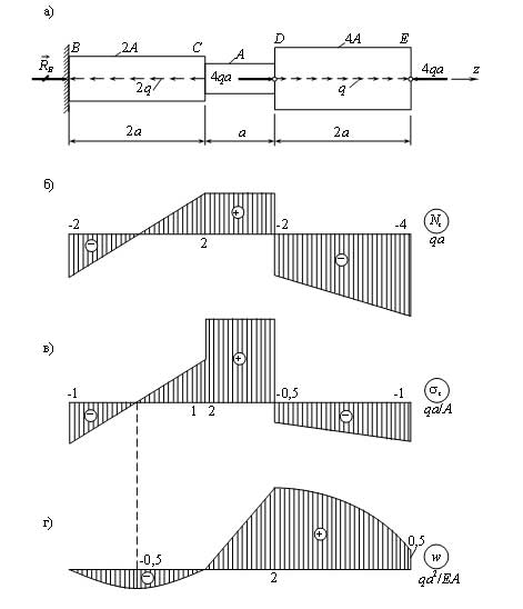
1. Вычертить в масштабе расчетную схему стержня.
2. Определить реактивную осевую силу в опорном сечении.
3. Определить продольные силы Nz, нормальные напряжения (сигма)z и перемещения в характерных точках и построить их эпюры.
4. Определить опасное сечение и подобрать необходимую площадь А стержня из условия прочности на растяжение или сжатие.
Принять:  а = 1 м,  [(сигма)р] = 160 МПа,  [(сигма)с] = 60 МПа.





