Задача 27

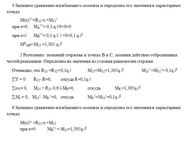
Условие задачи: Построить эпюры изгибающих и крутяших моментов, при заданом нагружении, для плоской рамы, состоящей из невесомых стержней, α=0,9.

Задача 27

Задача 27

Задача 27

Задача 27

Задача 27

Задача 27



Разработка и продвижение сайта SELENA-INFO