задача 28

задача 28

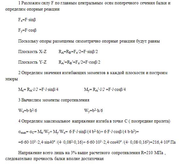
Условие задачи: Проверить прочность балки и определить максимальный прогиб при заданной схеме нагружения, если известно: F=60 кН; h=16 см; b=8 см; l=2, 4 м; R=210 МПа; E=2•105 МПа; α=90º; β=40º.

задача 28

задача 28

задача 28


Разработка и продвижение сайта SELENA-INFO