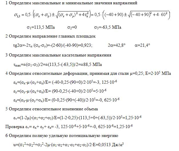
Условие задачи :Определить максимальное и минимальное значения напряжений, направление главных площадок, относительные деформации, относительное изменение объема и удельную потенциальную энергию в точке. Значения напряжений: σx= -40 МПа, σy=90 МПа, τx=60 МПа.

